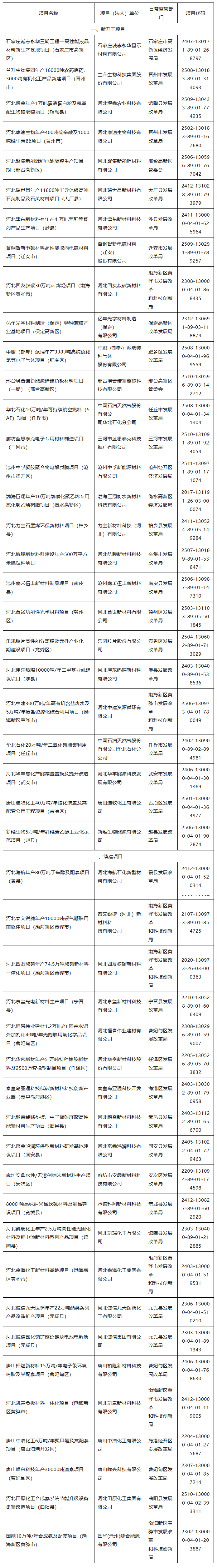
近日,河北省发展和改革委员会正式印发《河北省2026年省重点建设项目名单》,项目共计747项,总投资1.56万亿元,其中新开工项目365项,续建项目382项。
其中,绿色化工与新材料领域相关的项目有50项。这些项目聚焦新能源材料、电子化学品、生物可降解材料等前沿领域,同时注重循环经济与低碳技术的应用,体现了政策引导与产业发展趋势的紧密结合。
具体项目如下:

近日,河北省发展和改革委员会正式印发《河北省2026年省重点建设项目名单》,项目共计747项,总投资1.56万亿元,其中新开工项目365项,续建项目382项。
其中,绿色化工与新材料领域相关的项目有50项。这些项目聚焦新能源材料、电子化学品、生物可降解材料等前沿领域,同时注重循环经济与低碳技术的应用,体现了政策引导与产业发展趋势的紧密结合。
具体项目如下:

2026-01-21
2026-01-21403
2026-01-21399
2026-01-21
2026-01-21398