2026年1月16日,PEEK单体龙头新瀚新材公告称,公司拟以现金方式收购汤原县海瑞特工程塑料有限公司51%的股权,收购完成后,海瑞特将成为公司控股子公司,交易价格为1288.26万元(海瑞特100%股权评估值为2532.88万元),同时将提供不超过1,500万元财务资助用于其日常经营。
对于此次收购,新瀚新材表示,本公司目前主营业务为芳香酮类产品的研发、生产,核心产品之一:氟酮(DFBP)主要应用于特种工程塑料PEEK的生产,与全球主要的PEEK厂商建立合作关系,是PEEK树脂生产领域的重要供应商。标的公司海瑞特主要从事聚醚醚酮(PEEK)特种树脂和聚芳醚酮(PAEK)低熔点特种树脂合成及其改性树脂研发、生产、销售为主的高新技术企业,具备高品质PEEK树脂及PAEK低熔点树脂工业化生产能力。根据公司战略规划和经营发展需要,为持续提升公司对聚芳醚酮树脂(PAEK)全产业链客户的服务能力,探索新的业绩增长点,拟定了本次交易。
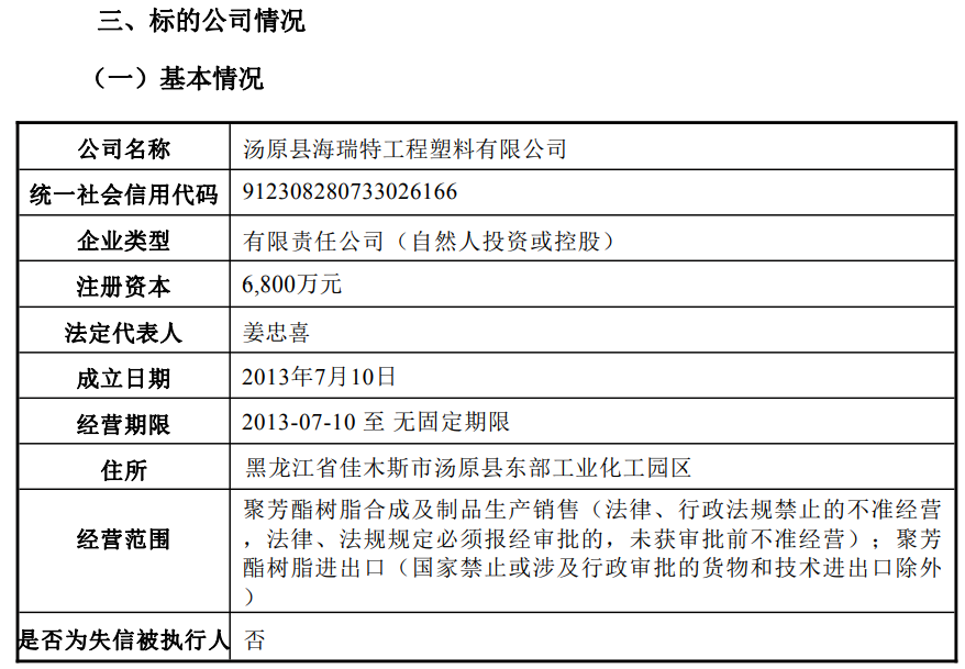
根据公告,海瑞特成立于2013年,注资6800万元,法人姜忠喜,主要从事聚醚醚酮(PEEK)特种树脂和聚芳醚酮(PAEK)低熔点特种树脂合成及其改性树脂研发、生产、销售为主的高新技术企业,具有200余吨/年的高品质PEEK树脂及PAEK低熔点树脂工业化生产能力,产品主要可用于航空航天、汽车、电子电气、能源、医疗器械等领域。

目前,公司已授权专利包括一种制备聚芳醚酮类聚合物的方法,一种聚醚醚酮复合材料及其制备方法等。2024年营收仅478.35万元、净亏损1079.52万元,2025年1-8月,营收757万元,亏损518.86万元,公司所有者权益自2024年末的1876万元缩水至2025年8月末的1357万元。
